校园动态

当前位置: 首页 > 校园动态 > 正文

喜报!我校在第三届江西省高校图书馆“红色品读”作品征集活动中获佳绩

作者:张晖/文、图 发布时间:2021年05月06日 16:32浏览次数:


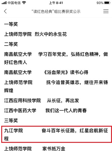
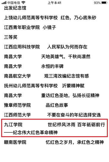
4月30日,第三届江西省高校图书馆超星杯“红色品读”作品征集活动省级赛评审结果出炉,我校推荐的文字作品《奋斗百年长征路,红星启航新征程》 (作者:教育学院A2032曾馨颖)和视频作品《世纪栉风沐雨 百年砥砺前行——纪念伟大红色革命精神》(作者:会计学院A1927黄蓓等)分别获得“读红色经典”组别三等奖和“品红色故事”组别三等奖。




本次活动主题为“传承红色文化,争做时代新人”,采用纯线上方式进行作品征集,分为“读红色经典”和“品红色故事”两个组别。前者为撰写红色书籍阅读心得,作品形式为文字,后者为通过学习、走访,倾听等方式获取红色故事素材,仔细品味抒发感悟,作品形式可为文字或视频等。


活动于2月10号正式开始,恰逢春节前夕。在图书馆的全力组织下,我校学子参赛热情高涨,纷纷利用寒假时间“充电、升级”,学起来、走出去,积累素材,充分准备,精心酝酿,积极上传作品。3月15日至30日,图书馆老师对我校的参赛作品进行认真评审,评选出校级赛获奖作品,并推荐参加省赛。


据悉,参与本次活动的高校有50多所,高手云集,竞争激烈。最终,我校凭借参赛作品的数量和质量荣获“优秀组织奖”,图书馆张晖老师荣获“优秀指导老师奖”。




通讯员:张晖 审稿人:符文辉

责编:江环

关闭窗口
联系我们

学校地址:江西省九江市前进东路551号   
Email:jjuxb@jju.edu.cn     邮政编码:332005   
招生电话:0792-8310030 8310031    

Copyright © 2020 九江学院版权所有  备案序号:赣ICP备10004574号  赣公网安备36040202000313

访问统计:您是第位访问者